• 關於我們
  • 台灣政治
    • 國家認同
    • 憲政體制
    • 公共政策
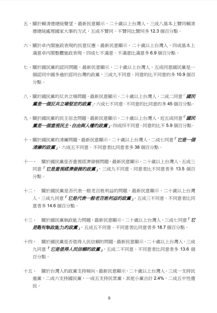
    • 總統聲望
    • 內閣施政
    • 政黨認同
    • 一般態度
  • 兩岸關係
    • 兩岸政治
    • 兩岸經貿
    • 兩岸交流
    • 兩岸軍事
  • 社會趨勢
    • 省籍族群
    • 社會階級
    • 世代
    • 性別
    • 宗教
    • 教育
    • 職業
    • 地理區域
  • 財經動態
    • 稅制
    • 經濟發展
    • 產業政策
    • 環境保護
    • 能源
  • 選舉
    • 總統選舉
    • 立委選舉
    • 六都市長選舉
    • 縣市長選舉
    • 縣市議員選舉
  • 國防外交
    • 國防
    • 外交
    • 台美關係
    • 台日關係
    • 台歐關係
  • 新聞活動
    • 新聞活動
    • 活動紀錄
  • 資料與方法
logo
search
Search
  • 關於我們
  • 台灣政治
    • 國家認同
    • 憲政體制
    • 公共政策
    • 總統聲望
    • 內閣施政
    • 政黨認同
    • 一般態度
  • 兩岸關係
    • 兩岸政治
    • 兩岸經貿
    • 兩岸交流
    • 兩岸軍事
  • 社會趨勢
    • 省籍族群
    • 社會階級
    • 世代
    • 性別
    • 宗教
    • 教育
    • 職業
    • 地理區域
  • 財經動態
    • 稅制
    • 經濟發展
    • 產業政策
    • 環境保護
    • 能源
  • 選舉
    • 總統選舉
    • 立委選舉
    • 六都市長選舉
    • 縣市長選舉
    • 縣市議員選舉
  • 國防外交
    • 國防
    • 外交
    • 台美關係
    • 台日關係
    • 台歐關係
  • 新聞活動
    • 新聞活動
    • 活動紀錄
  • 資料與方法

分享

  • FACEBOOK
  • TWITTER
  • GOOGLE +
  • LINKEDIN
  • EMAIL

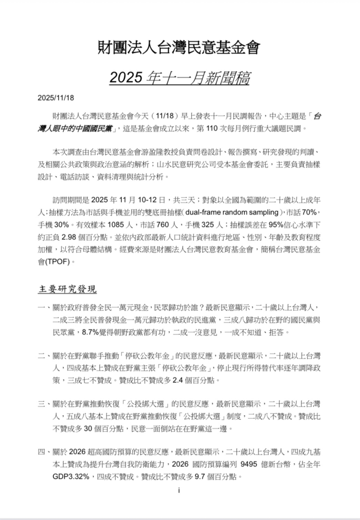
2025年11月「新聞稿」

18 11 月 2025

tags

  • 相關文章
  • 相關文章
Prev Next

2025年12月「新聞稿」

2025年10月「以哈停火、川普變數與兩岸關係」(English Excerpt)

2020年10月「新聞稿」

2025年9月「新聞稿」

2025年8月「新聞稿」

Prev Next

2025年12月「台灣人眼中的民主進步黨」(English Excerpt)

2025年12月「新聞稿」

2025年12月「台灣人眼中的民主進步黨」

「台灣人眼中的民主進步黨」(2025年12月23日)

國人對1.25兆國防特別預算遭立院擱置的民意反應(2025年12月22日)

「財團法人台灣民意教育基金會」創立於公元2016年2月,由一群熱愛台灣、關心台灣民主的人士發起組成,包括知名學者專家、企業家、醫生、律師、科學家、社會運動者等,是一個非營利、非政府、超黨派的智庫型公益組織。我們堅信,「政府應平等對待公民喜好,並反映在公共政策的制定與落實」乃至理名言。獨立性、客觀性、準確性、創新性、科學專業性是我們不變的堅持。

網站地圖

首頁
台灣政治
兩岸關係
社會趨勢
財經動態
選舉

國防外交
新聞活動
資料與方法
下載專區
相關連結

聯絡資訊

財團法人台灣民意基金會

地址:台北市中山區復興北路170號2樓
總線:(02)2719-0785
傳真:(02)2719-0787
官網:www.tpof.org

Copyright © 2016 財團法人台灣民意基金會. All rights reserved.|Designed by Justars具新整合行銷